Friday, November 25, 2022

[43+] Cpu Wiring Diagram Inverter, 12VDC To 120/220VAC Inverter

Cpu Wiring Diagram Inverter Jmc/datech Db9733-12hbtl Wiring Diagram

Oem 2004-2012 toyota harrier bluetooth music radio dvd player hd

Wiring jmc datech. Pcb inversor. Wiring jmc datech. 220vac 12vdc inverters rangkaian

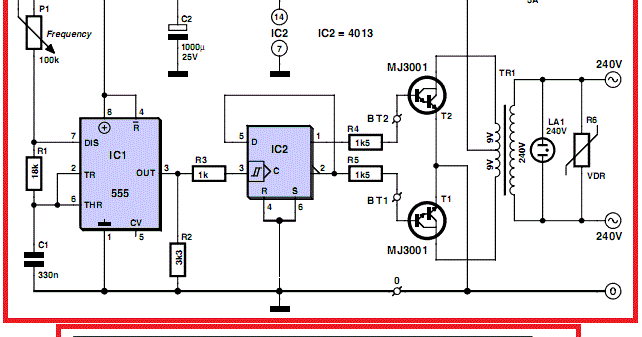
12VDC to 120/220VAC Inverter

12VDC to 120/220VAC Inverter

Jmc/datech Db9733-12hbtl Wiring Diagram

Jmc/datech Db9733-12hbtl Wiring Diagram

Creating A PCB In Everything: Upverter | Hackaday

Creating A PCB In Everything: Upverter | Hackaday

Solar Wind Grid Tie Inverter GTI Controller - At TechLuck

Solar Wind Grid Tie Inverter GTI Controller - At TechLuck

Main Board Version 2 - openinverter.org wiki

Main Board Version 2 - openinverter.org wiki

No comments:

Post a Comment